Home Форум Клуб RU-QRP Самодельная техника О транзисторных CW QRP передатчиках

На сайте

Авторизация

Журнал CQ-QRP

Зима-Лето 2023
cq qrp 81
Все журналы

Спонсоры

LAB599
lab599 banner

Магазин XIEGU.RU
xiegu ru banner

Прохождение

Монитор прохождения

Наши друзья

baner88x31
Тульский областной радиоклуб
QRP ARCI
Клуб Нижегородских Радиолюбителей
ru cw banner
Добро пожаловать, Гость
Логин: Пароль: Запомнить меня
  • Страница:
  • 1
  • 2

ТЕМА: О транзисторных CW QRP передатчиках

О транзисторных CW QRP передатчиках 01 Окт 2025 14:50 #64459

  • RW3DF
  • ( Пользователь )
  • RW3DF аватар
  • Вне сайта
  • Сообщений: 813
  • Репутация: 93
Приближается 4 октября – начало традиционной “ спутниковой “активности. Снял с полки передатчик Авангард, собранный на одном транзисторе ГТ308, и проверенный в предыдущих боях. Схема – предложенная RX3G.
AVANGARDTXRX3G.jpg


Подробности смотрите в QRP VESTNIK № 10 (club72.qrp.su).
При 12,6в ток транзистора при передаче – 21ма. Выходное напряжение на нагрузке 50ом, измеренное вч пробником ( пиковое) –равно 2,7в. Выходная мощность - районе 70мвт. С кварцем 14070 –последовательный дроссель 5 мкгн и переменный конденсатор, диапазон перестройки -14055 –и вверх до 14080. Антенна – самая простая – четверть волновый вертикал на удочке, с двумя радиалами.
За три дня проведены QSO c 6-странами – ER, DL, SM, SP, PA, LZ, RU6L Для QRPP диапазон просыпается после 12-13мск. После заката и сеть RBN перестает замечать комариный писк.
Спасибо ER2GF – Владу, за первое QSO в этом году – он единственный подошел на мой CQ . Остальные связи проведены на поиск. Продолжение позже.
Сергей RW3DF
Администратор запретил публиковать записи.

О транзисторных CW QRP передатчиках 01 Окт 2025 16:08 #64460

  • RX3G
  • ( Пользователь )
  • RX3G аватар
  • Сейчас на сайте
  • Сообщений: 2212
  • Репутация: 233
Сергей, спасибо за напоминание о "спутниковых" днях! Да, с 4 по 17 октября полетят в эфир Спутники и Авангарды. Мой Авангард собран на 2N2222, кварц 14060 кГц с последовательными ВЧ дросселем 8 мкГн и КПЕ 15...240 пФ. Перестройка 14054...14067 кГц. Подстроечным резистором в эмиттере откалибровал мощность 80 мВт. Можно было бы и больше, но не нужно. Первые связи были проведены в комплекте с китайским микро-приемником
rx3g-v4.jpg


photo_2025-09-21_11-44-12.jpg


ScreenShot06993.jpg
72! de Oleg RX3G
Администратор запретил публиковать записи.

О транзисторных CW QRP передатчиках 02 Окт 2025 12:13 #64463

  • RW3DF
  • ( Пользователь )
  • RW3DF аватар
  • Вне сайта
  • Сообщений: 813
  • Репутация: 93
Работа на общий вызов такого передатчика очень не эффективна. Горазда лучшие результаты будут, если вы можете настроится на корреспондента. Включение последовательно с кварцем емкости или индуктивности сдвигает частоту генератора. Для 20-метрового диапазона оптимальна последовательная LC цепочка -5-8 мкГн и переменная емкость 10-150мкгн. Такая схема и применена в Авангарде. А, если есть еще возможность менять кварцы, то и ваши шансы сразу увеличиваются в разы.
Проще всего это сделать, если предусмотреть в конструкции передатчика панельку для кварца. Второй способ – установить малогабаритный переключатель и напаять кварцы на его ламели. Но у этого способа есть крупный недостаток – емкости между ламелями достаточно, чтобы кроме основного кварца к транзистору были подключены и ближайшие. Результат – рулетка. Может и прокатит, а может и не будет генерации. Я через это прошел. Более надежный третий способ – два кварца, переключаемые одним тумблером. В чем здесь подвох? Чтобы кварцы не мешали друг другу, надо тумблером замыкать не работающий кварц. Кстати, таким же способом переключают ЭМФ или кварцевые фильтры. Этот способ гарантирует, что сигнал не будет пролезать через отключенный фильтр. Вот, как это выглядит на схеме с кварцами.
Работа на общий вызов такого передатчика очень не эффективна. Горазда лучшие результаты будут, если вы можете настроится на корреспондента. Включение последовательно с кварцем емкости или индуктивности сдвигает частоту генератора. Для 20-метрового диапазона оптимальна последовательная LC цепочка -5-8 мкГн и переменная емкость 10-150мкгн. Такая схема и применена в Авангарде. А, если есть еще возможность менять кварцы, то и ваши шансы сразу увеличиваются в разы.

223.GIF


Если вам повезло и у вас два кварца на одну частоту, то включив их в параллель , вы обнаружите что пределы перестройки увеличились минимум в два раза. Это еще один способ поднять результативность работы на QRPP.
Передатчик по схеме Авангард я бы лучше назвал Каракурт – дождался жертвы и вцепился в него, пока не примет правильно ваш позывной и не передаст рапорт.
Продолжение следует позже.
Сергей RW3DF
Последнее редактирование: 02 Окт 2025 12:16 от RW3DF.
Администратор запретил публиковать записи.

О транзисторных CW QRP передатчиках 02 Окт 2025 12:52 #64464

  • RX3G
  • ( Пользователь )
  • RX3G аватар
  • Сейчас на сайте
  • Сообщений: 2212
  • Репутация: 233
Для интересующихся темой увода частоты одного, двух и трех кварцев, соединенных параллельно (такие генераторы часто именуют Super-VXO) в простейших передатчиках, рекомендую небольшую статью с лабораторной работой в "Вестнике 72" № 44 часть 1, скачать журнал можно на сайте Клуба "72"
ScreenShot07000.jpg
72! de Oleg RX3G
Администратор запретил публиковать записи.

О транзисторных CW QRP передатчиках 11 Окт 2025 05:29 #64491

  • Asteroid
  • ( Пользователь )
  • Asteroid аватар
  • Вне сайта
  • Сообщений: 36
  • Репутация: -3
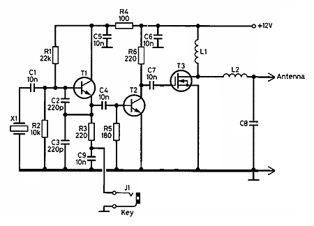
peredat3.gif

А мне понравился передатчик на 80 м предложенный Артёмом Косицыным. У него есть подробное видео по сборке, настройке и испытанию этого передатчика.
Транзисторы T1 - КТ315, T2 - КТ645, T3 - IRF510. Катушка L1 - дроссель намотанный на ферритовом кольце. Катушка L2 наматывается на каркасе диаметром 18 мм и содержит 21 виток медного провода диаметром 0,7 или 0,8 мм. Конденсатор С8 ставится переменный и если предполагается работать на одной частоте с одной антенной, то после настройки его можно заменить постоянным.
Посколько предполагается сделать навесной монтаж на монтажных столбиках привинченных к алюминиевому шасси, транзистор КТ315 придётся заменить на транзистор с похожими параметрами, но другой конструкции, т.к. транзистор КТ315 предназначен исключительно для монтажа на печатной плате. О замене транзисторов в этом передатчике Артём Косицын рассказывает в отдельном видео
Последнее редактирование: 11 Окт 2025 05:31 от Asteroid.
Администратор запретил публиковать записи.

О транзисторных CW QRP передатчиках 11 Окт 2025 06:26 #64492

  • fmulder007
  • ( Пользователь )
  • fmulder007 аватар
  • Вне сайта
  • Сообщений: 253
  • Репутация: 19
передатчик на 80 м предложенный Артёмом Косицыным
Затвор Т3 забыл заземлить дросселем или резистором по постоянному току. А лучше смещение подать до уровня тока отсечки стока. И ВКС модифицировать бы в класс-Е.
Администратор запретил публиковать записи.

О транзисторных CW QRP передатчиках 12 Окт 2025 02:00 #64494

  • Asteroid
  • ( Пользователь )
  • Asteroid аватар
  • Вне сайта
  • Сообщений: 36
  • Репутация: -3
fmulder007 пишет:
передатчик на 80 м предложенный Артёмом Косицыным
Затвор Т3 забыл заземлить дросселем или резистором по постоянному току. А лучше смещение подать до уровня тока отсечки стока. И ВКС модифицировать бы в класс-Е.
А какие преимущества это даёт? Ведь у Артёма Косицына на видео вроде итак всё работает
Администратор запретил публиковать записи.

О транзисторных CW QRP передатчиках 12 Окт 2025 12:52 #64497

  • R3PAS
  • ( Пользователь )
  • R3PAS аватар
  • Вне сайта
  • Сообщений: 430
  • Репутация: 132
Затвор обязательно должен быть соединен на корпус через сопротивление, или через дроссель. При необходимости, через эти цепочки подать требуемое напряжение смещения (см пост выше).
Администратор запретил публиковать записи.

О транзисторных CW QRP передатчиках 08 Ноя 2025 19:59 #64536

  • Asteroid
  • ( Пользователь )
  • Asteroid аватар
  • Вне сайта
  • Сообщений: 36
  • Репутация: -3
У Артёма Косицына есть ещё схема самого простейшего передатчика с кварцевой стабилизацией какой только возможен (если не считать однотранзисторные передатчики). В своём видео он показал что эта схема полностью работоспособна
transmit1.jpg
Администратор запретил публиковать записи.

О транзисторных CW QRP передатчиках 08 Ноя 2025 21:43 #64537

  • RA9SVY
  • ( Пользователь )
  • RA9SVY аватар
  • Вне сайта
  • Сообщений: 64
  • Репутация: 0
А ключ где?
Администратор запретил публиковать записи.
  • Страница:
  • 1
  • 2
Модераторы: UU7JF, UT5LP